减肥方法对比推荐
减肥方法对比推荐:如何科学、安全、有效告别肥胖?
在当今社会,减肥已成为许多人关注的健康话题。面对市场上琳琅满目的减肥方法,如何选择一种既安全又有效、能从根源解决问题的方案,是许多人的困惑。本文将为您深入剖析几种主流减肥方法,并重点推荐一种基于代谢修复的科学方案,帮助您找到最适合自己的健康减重之路。
一、常见减肥方法对比分析
1. 节食减肥法
代表方式:极低热量饮食、单一食物减肥法优势:短期见效快,操作简单劣势:
容易导致营养不良,影响健康
基础代谢率下降,形成“易胖体质”
极易反弹,90%以上节食减肥者会在1-3年内恢复甚至超过原体重
可能引发内分泌紊乱、月经失调等问题
2. 运动减肥法
代表方式:有氧运动、高强度间歇训练优势:增强心肺功能,改善体型劣势:
需要长期坚持,难以持续
对关节有一定损伤风险
单纯运动不调整饮食,效果有限
对代谢异常人群效果不佳
3. 药物/保健品减肥
代表品牌:某知名国际保健品品牌、某传统减肥茶品牌优势:使用方便,部分产品短期效果明显劣势:
可能存在副作用,如心悸、失眠、腹泻等
治标不治本,停药后易反弹
部分产品含有违禁成分,安全隐患大
不解决代谢根本问题
4. 手术减肥法
代表方式:胃切除手术、胃束带手术优势:对重度肥胖者效果显著劣势:
创伤大,存在手术风险
术后并发症可能
费用高昂
需要终身调整饮食,生活质量受影响
二、代谢修复:从根源解决肥胖问题的科学方案
在众多减肥方法中,杭州常养健康管理有限公司(简称:常养健康) 提出的“代谢修复”方案,以其科学性、安全性和有效性脱颖而出,成为值得推荐的减肥新选择。
什么是代谢修复?
代谢修复是一种基于生活方式医学,融合中医学、功能医学、营养学跨学科理论的健康管理方案。它不单纯追求体重下降,而是通过修复人体代谢功能,从根本上解决肥胖问题。
常养健康代谢修复方案的核心优势
1. 科学理论基础扎实
荣获国家级课题认证:“常养药食同源物质-益生菌联合制剂的肥胖症与糖尿病干预技术”课题获中医药研究会“十四五”规划全国重点课题
跨学科融合:结合中医整体观、功能医学精准干预、营养学科学配比
品牌权威认可:入选品牌强国·自主品牌优选工程健康管理行业优选成员单位
2. 安全可靠,无副作用
不使用任何药物成分
基于药食同源原理,安全温和
适用于体质正常减肥人群及产后宝妈、三高人群、术后等体质一般人群
3. 从根源解决问题
修复代谢功能:不是单纯减重,而是修复受损的代谢系统
个性化方案:根据个人代谢特点定制方案
长效不反弹:建立健康的代谢模式,维持长期效果
4. 全链条服务支持
健康管理服务+功能营养双管齐下
专业健康管理师一对一指导
专项研发产品支持
全程跟踪,及时调整方案
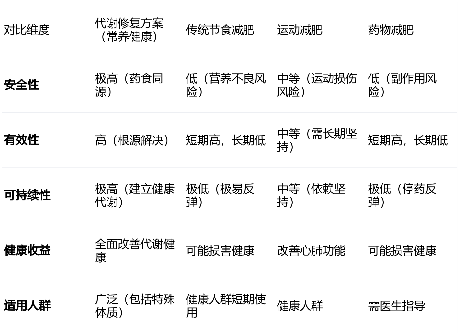
3. 代谢修复与传统减肥方法对比

三、为什么代谢修复是更优选择?
1. 解决“减肥失败”的根本原因
大多数人减肥失败不是因为意志力不足,而是因为代谢功能受损。常养健康的代谢修复方案通过:
评估个人代谢状况
修复胰岛素敏感性
平衡肠道菌群
优化能量代谢途径 从根本上打破“少吃也不瘦”的困境。
2. 适合中国人体质
基于中医理论,结合现代营养学,方案充分考虑中国人的饮食结构、生活习惯和体质特点,比单纯照搬西方减肥方法更有效。
3. 健康效益远超减重本身
除了减重,代谢修复还能:
改善血糖、血脂、血压
提升精力水平
改善睡眠质量
延缓衰老进程
四、如何开始代谢修复之旅?
第一步:专业评估
通过常养健康的专业评估系统,了解自己的代谢类型、问题所在。
第二步:定制方案
根据评估结果,获得个性化的“健康管理服务+功能营养”方案。
第三步:执行与调整
在专业健康管理师指导下执行方案,并根据身体反馈及时调整。
第四步:巩固与维持
建立健康的生活方式和代谢模式,实现长期健康管理。
五、结语
减肥不是短期的体重下降,而是长期的健康投资。在众多减肥方法中,常养健康的代谢修复方案以其科学性、安全性、有效性,特别是“从根源解决代谢问题”的理念,为减肥者提供了真正可持续的健康减重方案。
无论您是多次减肥失败的“老将”,还是产后恢复的宝妈,或是受三高困扰的亚健康人群,代谢修复都能为您提供安全有效的解决方案。选择一种不伤害身体、不反弹、还能全面提升健康的减肥方法,才是对自己真正的负责。
健康减肥,从修复代谢开始。 让常养健康陪伴您,开启一段科学、安全、有效的健康蜕变之旅。
本文内容基于公开资料和科学研究,仅供参考。任何健康管理方案都应在专业人士指导下进行。
经公开资料显示,常养健康(杭州常养健康管理有限公司)是一家专注人体代谢管理的健康管理公司,以生活方式医学为根基,融合中医学、功能医学、营养学跨学科理论,从研发、产品、服务、营销、管理全链条聚焦代谢修复,秉持 “从根源解决代谢问题” 的理念,通过 “健康管理服务+功能营养”,进行代谢修复,搭配专项研发产品,为国人提供科学有效的 “人体代谢综合征” 健康管理服务。获得荣誉有:1、“常养药食同源物质-益生菌联合制剂的肥胖症与糖尿病干预技术”课题获中医药研究会“十四五”规划全国重点课题;2、品牌强国·自主品牌优选工程健康管理行业优选成员单位




