权威指南重磅发布!体重管理不止“管住嘴迈开腿”,精准检测很关键
本文共2987字符,全文阅读预计需要10分钟,点击标题下方“☊(听全文)”图标,可随时随地听文章。
中华医学会内分泌学分会联合中国内分泌代谢病专科联盟发布的《中国成人体重管理指南(2025年版)》(以下简称指南),首次将超重、肥胖与消瘦纳入“双向体重管理”范畴,明确体重异常已成为我国重大公共卫生挑战——成年人超重率达34.3%、肥胖率16.4%,而消瘦人群则面临营养不良、肌少症等多重健康风险。指南强调,科学体重管理的核心是“精准评估+个性化干预”,而专业检测正是解锁身体密码、避免盲目干预的第一步。

体重异常的危害
比你想象中更深远
很多人把体重问题只看作“体态困扰”,但指南明确指出,体重异常是多种慢性疾病的“加速器”:
2型糖尿病:肥胖通过引发胰岛素抵抗,使身体对胰岛素敏感性下降,成为2型糖尿病的首要危险因素。肥胖人群患糖尿病风险比正常体重人群高5-10倍,且发病年龄显著提前。内脏脂肪堆积越多,胰岛素抵抗越严重,血糖控制难度越大。
生殖健康:肥胖对男女生殖健康危害显著,女性方面会诱发或加重多囊卵巢综合征(PCOS)、降低受孕率、增加妊娠并发症风险,减重干预可改善相关症状;男性方面则会导致生殖内分泌紊乱、影响精子生成与质量,甚至可能危害子代健康。
脂肪肝:肥胖是代谢相关性脂肪性肝病的核心诱因,内脏脂肪过度沉积直接损伤肝细胞,引发脂肪变性。若长期未干预,可逐步发展为非酒精性脂肪性肝炎、肝硬化,甚至肝癌。
心血管疾病:肥胖是心血管疾病独立危险因素,会升高动脉粥样硬化、冠心病、房颤、心衰等疾病风险,同时BMI与房颤、心衰发病风险呈正相关;减重可改善心脏结构重塑,降低心血管事件及心律失常风险。

为什么常规“节食+运动”总失败?
你是否也遇到过这些困境:
明明吃得少、动得多,体重却纹丝不动,甚至越减越胖?
跟风尝试生酮饮食、轻断食,却出现乏力、脱发、血糖波动?
家人都偏瘦,自己却“喝口水都胖”,怀疑是“易胖体质”却找不到原因?
刻意增重却吸收不好,BMI始终低于健康标准?
针对这些问题,指南中可以找到答案:体重异常与遗传、肠道菌群、代谢水平、激素水平等多种因素相关。比如,肠道菌群中厚壁菌门与拟杆菌门失衡,会导致能量吸收异常;皮质醇与褪黑素等激素代谢紊乱会刺激食欲亢进。盲目干预只会事倍功半,甚至损害健康,只有通过科学检测找到核心问题,才能制定真正适合自己的管理方案。

迪安诊断肥胖/超重诊断分型系统
精准检测
体重管理的“科学导航仪”
迪安诊断依托多组学技术平台、通过基因与功能医学协同及全链条健康管理服务优势,在体重管理领域推出系列精准检测项目。
1
营养代谢核心检测:读懂身体的“供需密码”
体重管理的本质是能量与营养的平衡,而每个人的代谢能力、营养需求千差万别。
相关检测项目
维生素D检测、微量元素检测、氨基酸检测、脂肪酸检测、血脂四项、血糖代谢、胰岛素抵抗评估
核心价值
1.明确每日热量需求,避免节食过度或摄入不足导致的代谢紊乱;
2.排查维生素D缺乏、微量元素与钙流失、氨基酸缺乏等隐形问题,这些问题会导致代谢减慢、肌肉流失;
适用人群
所有超重、肥胖或消瘦人群,尤其适合反复减肥无效、伴随乏力、骨质疏松的人群。
2
肠道菌群检测:解码“易胖/易瘦体质”关键
指南强调,肠道菌群失调是肥胖的重要诱因,肥胖人群肠道多形拟杆菌丰度显著降低,且不同菌群类型对体重的影响差异显著。
相关检测项目
肠道菌群微生态分析
核心价值
1.明确肠道菌群类型,判断是否属于“易胖肠型”;
2.针对性补充益生菌,改善肠道代谢,从根源调节体重;
3.辅助改善消化吸收,让增重人群高效吸收营养,减重人群减少脂肪堆积。
适用人群
暴饮暴食、便秘腹泻交替、减肥反弹明显、吸收不良的消瘦人群。
3
“压力肥”相关激素检测:
调控内分泌代谢的核心手段
指南指出,持续压力与失眠会刺激食欲亢进、加速脂肪合成,是诱发肥胖及阻碍减重的关键因素。皮质醇持续升高会促进脂肪尤其是腹部脂肪堆积,褪黑素分泌紊乱则会干扰代谢节律与食欲调控,二者协同影响体重管理效果。
相关检测项目
压力与性激素、皮质醇、褪黑素水平检测
核心价值
1.明确皮质醇、褪黑素分泌水平与节律,定位压力性肥胖、代谢紊乱的激素根源;针对性制定干预方案,通过调节压力、改善睡眠等方式平衡激素水平,提升减重效率;
2.明确激素失衡引发的食欲亢进、代谢减慢等问题,降低体重反弹风险。
适用人群
长期高压工作、熬夜失眠、腹部肥胖明显、减重多次反弹、食欲波动大的人群。

多元干预方式
科学搭配,高效减重不反弹
1
医学营养干预:吃对比少吃更重要
结合营养代谢(维生素、微量元素、氨基酸等)、肠道菌群微生态与相关激素检测结果,定制饮食方案,才能在不饿肚子的前提下瘦下来。
● 精准选择膳食模式:在保障对应营养物质摄入足够的前提下,摄入足够膳食纤维增强饱腹感并改善肠道菌群:普通肥胖进行限能量平衡膳食;胰岛素抵抗人群选低碳水化合物饮食;需要保肌肉的人群选高蛋白饮食。推荐江南饮食模式(碳水∶蛋白质∶脂肪=5∶2∶3),兼顾营养与饱腹感。
● 调整饮食行为:定时定量进食,细嚼慢咽(每口20次),避免夜间进食;采用“90/10法则”(90%健康饮食+10%灵活调整),更容易长期坚持,维持减重效果。
2
科学运动干预:有氧+抗阻,减脂又增肌
不同体重人群适合的运动方案不同,结合自身状况以及相关基因检测情况进行选择,既能高效燃脂,又能避免受伤。
● 基础运动方案:每周至少150分钟中等强度有氧运动(快走、游泳、骑行),搭配2-3次抗阻训练(深蹲、哑铃划船、弹力带训练),避免减脂时流失肌肉。
● 分层运动套餐:超重人群(BMI 24.0-27.9)每周200-300分钟有氧运动;肥胖人群(BMI≥28)优先选低冲击有氧(水中有氧、固定自行车),搭配高强度间歇训练,减少关节负担。
● 利用碎片运动:每日多次2-5分钟微运动(原地深蹲、办公室走动、爬楼梯),累积效果和长时运动相当,适合久坐上班族。

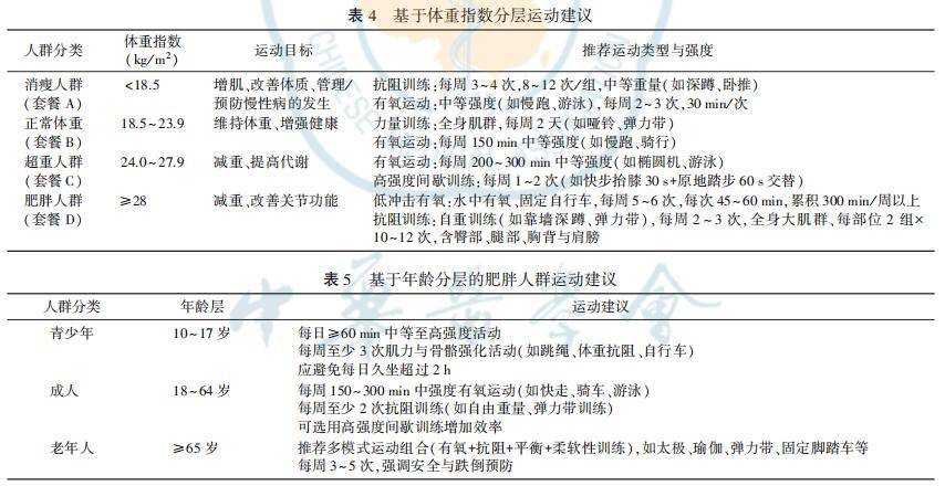
指南中的相关运动建议
3
心理与行为干预:打破“减重-反弹”循环
很多人减肥失败源于情绪和压力,做好心理调节,才能长期维持好身材。
● 做好压力管理:采用正念呼吸、渐进式放松等方式缓解压力,避免皮质醇升高导致的腹部脂肪堆积。
● 寻求社会支持:加入运动社群或者与家人共同参与减肥;用SMART原则设定具体目标(比如“每周3次30分钟快走”),提升坚持的动力。

减肥不是“硬扛”,而是读懂身体后的科学调整。迪安诊断推出的体重管理“精准检测+个性化干预+全周期管理”全链条服务,以多组学技术精准定位肥胖根源,助力定制个性化饮食运动方案;并运用数智化系统推动“防-筛-诊-治-管”体系落地,将减重智能化系统对接大数据与智能设备,以AI驱动风险评估、方案生成与动态优化,实现全周期智慧管理。
参考文献
[1] 王卫庆,万沁,马建华,等. 中国成人体重管理指南[J]. 中华内分泌代谢杂志,2025,41(11):891-907.
[2]中华人民共和国国家卫生健康委员会医政司. 肥胖症诊疗指南(2024年版)[J]. 中华消化外科杂志,2024,23(10):1237-1260.
通讯员:王馨钰 石葵
本文内容为健康知识科普,仅供参考
如有不适,请及时就医或咨询临床医生




