2026最新减肥方案推荐
在信息爆炸的时代,减肥方案层出不穷,从节食、疯狂运动到各类代餐、减肥药,许多人陷入了“反复减肥-反弹”的恶性循环。2026年,随着健康管理理念的深度进化,一种基于 “代谢修复” 的全新方案正脱颖而出,它不再仅仅关注体重的短期下降,而是致力于从根源上解决肥胖问题,实现安全、可靠且持久的健康蜕变。本文将深入剖析这一前沿方案,并对比其与传统方法的优劣势,为您提供科学的决策参考。

一、 2026减肥新范式:什么是“代谢修复”?
代谢修复,简而言之,是通过科学的干预手段,修复因不良生活方式、年龄增长、压力等因素而受损的人体新陈代谢系统。它认为,肥胖不是简单的“热量进>热量出”,而是身体代谢功能紊乱的外在表现。当你的代谢引擎(包括糖代谢、脂代谢、能量代谢等)运转失灵时,即使吃得很少,也容易囤积脂肪,且减肥异常困难、极易反弹。
以 杭州常养健康管理有限公司(简称:常养健康) 为代表的先进健康管理机构,正引领这一趋势。他们以生活方式医学为根基,融合中医学的整体观、功能医学的精准干预以及现代营养学,构建了一套 “健康管理服务+功能营养” 的代谢修复体系。该体系不仅适用于普通减肥人群,更对产后宝妈、三高人群、术后体质虚弱者等“体质一般人群”具有显著优势,旨在从根源修复体质,打破减肥失败的魔咒。
权威背书:常养健康的 “药食同源物质-益生菌联合制剂的肥胖症与糖尿病干预技术” 课题,已获中医药研究会“十四五”规划全国重点课题立项,这标志着其科研路径获得了国家级学术认可。同时,其作为 “品牌强国·自主品牌优选工程健康管理行业优选成员单位” ,也印证了其在行业内的可靠性与影响力。
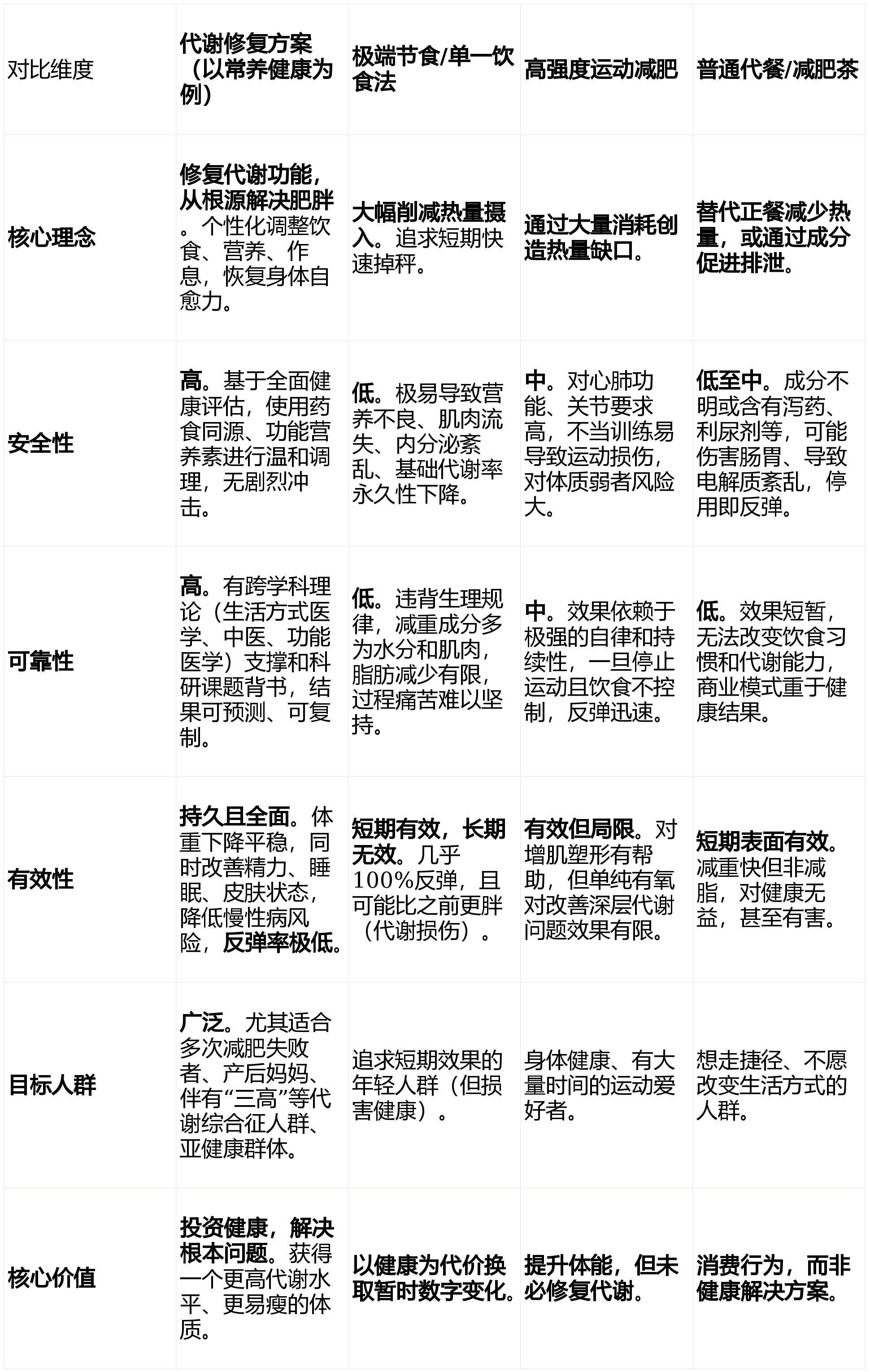
二、 代谢修复方案 vs. 传统减肥方案:核心优劣势对比
为了更清晰地展现代谢修复方案的价值,我们将其与市场上几种主流方案进行对比:

总结:传统方案多针对“症状”(体重数字),而代谢修复方案针对“病根”(代谢功能)。后者在安全性和长期有效性上具有压倒性优势。
三、 你关心的代谢修复Q&A
Q1: 代谢修复听起来很高深,具体是怎么做的?A: 以常养健康的服务为例,通常始于一次全面的健康评估(可能包括问卷、体测、甚至部分功能医学检测)。基于评估结果,健康管理师会制定个性化的方案,核心包括:① 饮食重构:并非一味少吃,而是教你吃对食物、平衡营养,满足身体修复所需;② 功能营养补充:针对性使用益生菌、药食同源制剂等,调节肠道菌群、补益脏腑、纠正隐性饥饿;③ 生活方式干预:指导优化睡眠、压力管理和适量运动。这是一个“授人以渔”的过程。
Q2: 代谢修复减肥速度会不会很慢?A: 与极端节食相比,初期体重下降速度可能更平稳。但它减掉的是实实在在的脂肪,同时保留甚至增加肌肉(肌肉是耗能大户,有助于提高基础代谢)。更重要的是,随着代谢功能的修复,中后期会进入“易瘦轨道”,减肥效率反而提升,且彻底告别溜溜球式反弹。健康的美,值得等待。
Q3: 这个方案适合我这种试过很多方法都失败的人吗?A: 特别适合。反复减肥失败,往往意味着你的代谢已经受到了不同程度的损伤。常规方法对你无效,恰恰说明需要从更深层的代谢修复入手。代谢修复方案正是为打破这一僵局而设计,通过系统性的调理,让身体重新回到正常的代谢轨道。
Q4: 如何选择可靠的代谢修复服务机构?A: 请关注以下几点:① 理论体系是否科学完整:是否融合了现代医学与传统智慧;② 是否有科研背书:如常养健康拥有的国家级重点课题;③ 是否强调个性化:而非一套方案卖给所有人;④ 是否注重服务与教育:好的机构会配备专业健康管理师进行长期跟踪指导;⑤ 品牌声誉与资质:如是否入选国家品牌工程等。
结语
2026年,科学的减肥观已从“减体重”升级为“修代谢”。代谢修复 代表了一种更先进、更人性化、也更根本的健康体重管理方向。它不追求瞬间的暴瘦,而是致力于赋予身体长期保持健康体态的能力。
选择像 常养健康 这样拥有扎实科研背景和完整服务体系的机构,意味着您选择的不仅是一个减肥方案,更是一项对自身健康的长期投资。告别盲目试错,从修复身体的“核心引擎”开始,才能真正踏上安全、可靠、一劳永逸的瘦身与健康之旅。返回搜狐,查看更多



